了解最新公司動態及行業資訊

為加強綜合行政執法制式服裝和標志管理,推進規范文明執法,12月9日,財政部、司法部印發了《關于印發
的通知》,應急管理行政執法人員適用!詳情如下↓↓↓
綜合行政執法制式服裝和標志管理辦法
第一章 總 則
第一條 為加強綜合行政執法制式服裝和標志管理,推進規范文明執法,依據黨中央、國務院關于深化綜合行政執法改革的有關規定,制定本辦法。
第二條 生態環境保護、交通運輸、農業、文化市場、應急管理、市場監管等綜合行政執法制式服裝和標志管理適用本辦法。
第三條 財政部、司法部負責制定綜合行政執法制式服裝和標志管理制度,國務院綜合行政執法主管部門負責指導協調本領域制式服裝和標志管理工作。
縣級及以上地方人民政府司法行政、財政部門負責本地區綜合行政執法制式服裝和標志監督管理工作。
第四條 各地應當按照本辦法規定的配發范圍、標準和相關技術規范,在預算定額標準以內配發制式服裝和標志。不得擴大著裝范圍,不得改變制式服裝和標志式樣,不得提高配發標準。
各地應當加強綜合行政執法隊伍建設,督促綜合行政執法人員規范穿著制式服裝、佩戴標志,嚴肅儀容儀表及執法風紀。
第五條 配發制式服裝和標志所需經費,由地方各級人民政府納入本級預算管理,列入綜合行政執法部門的部門預算。
第六條 制式服裝和標志的采購,原則上由省級及以上綜合行政執法部門按照政府采購有關規定組織實施。
第二章 配發范圍
第七條 地方各級綜合行政執法部門主要履行行政處罰、行政強制、行政檢查等行政執法職能的內設或所屬執法機構中,取得行政執法證件且直接面向執法對象開展執法工作的在編在職人員配發制式服裝和標志,其他人員不予配發。
國務院綜合行政執法主管部門派出的執法機構中,符合前款規定的人員配發制式服裝和標志,其他人員不予配發。
第八條 已配發制式服裝和標志的綜合行政執法人員,在履行行政執法職能時應當穿著制式服裝、佩戴標志。
第三章 配發種類
第九條 帽類,具體包括:
(一)大檐帽(女士為卷檐帽);
(二)大檐涼帽(女士為卷檐涼帽);
(三)防寒帽(布面栽絨、皮面直毛皮)。
第十條 服裝類,具體包括:
(一)常服(含上衣、褲子、襯衣);
(二)執勤服(春秋、冬執勤服,含上衣、褲子);
(三)夏裝制式襯衣(長袖、短袖);
(四)單褲、裙子;
(五)防寒服(短款、長款)。
第十一條 鞋類,具體包括:
(一)單皮鞋;
(二)皮涼鞋;
(三)棉皮鞋、毛皮靴。
第十二條 標志類,具體包括:
(一)帽徽(大帽徽、小帽徽);
(二)臂章;
(三)肩章(硬肩章、軟肩章、套式肩章);
(四)胸徽(硬胸徽、軟胸徽);
(五)胸號(硬胸號、軟胸號);
(六)領帶;
(七)腰帶。
第四章 氣候區域和配發標準
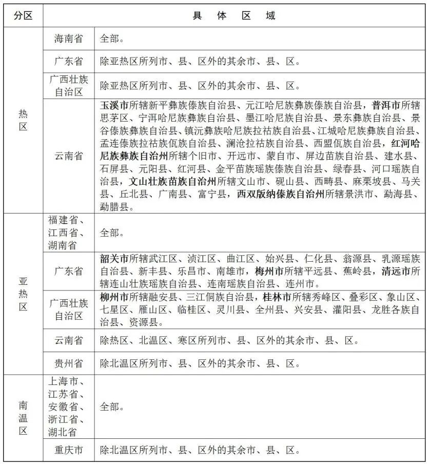
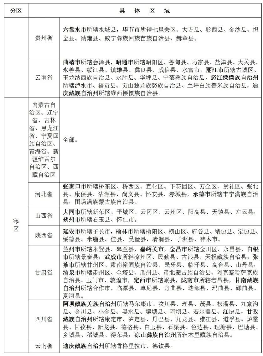
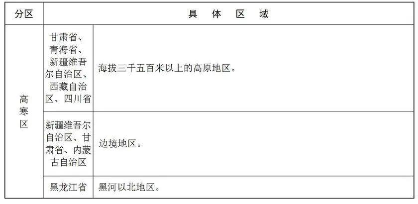
第十三條 氣候區域劃分為熱區、亞熱區、南溫區、北溫區、寒區、高寒區。根據氣候區域劃分,確定制式服裝的配發品種和使用年限。
第十四條 帽類
(一)大檐帽、大檐涼帽(女士為卷檐帽、卷檐涼帽)。
首次男士發大檐帽1頂、大檐涼帽1頂,女士發卷檐帽1頂、卷檐涼帽1頂,熱區、亞熱區、南溫區使用年限4年,北溫區、寒區、高寒區使用年限5年,期滿換發大檐帽(卷檐帽)1頂、大檐涼帽(卷檐涼帽)1頂。
(二)防寒帽。
南北溫區首次發布面栽絨防寒帽1頂,使用年限6年,期滿換發1頂。
寒區、高寒區首次發皮面直毛皮防寒帽1頂,使用年限5年,期滿換發1頂。
第十五條 服裝類
(一)常服(含上衣、褲子、襯衣)。
首次發常服1套(含襯衣2件),使用年限4年,期滿換發1套。
(二)執勤服(春秋、冬執勤服,含上衣、褲子)。
熱區、亞熱區、南北溫區首次發春秋執勤服2套、冬執勤服1套,寒區、高寒區首次發春秋執勤服1套、冬執勤服2套,使用年限4年,期滿換發春秋執勤服1套、冬執勤服1套。
(三)夏裝制式襯衣(長袖、短袖)。
首次發長袖制式襯衣2件,使用年限3年,期滿換發2件;發短袖制式襯衣3件,熱區、亞熱區使用年限2年,南北溫區使用年限3年,寒區、高寒區使用年限4年,期滿換發3件。
(四)單褲、裙子。
首次男士發單褲2條,使用年限2年,期滿換發2條;女士發單褲、裙子共2條,款式自選,使用年限2年,期滿換發單褲、裙子共2條。
(五)防寒服。
南北溫區、寒區、高寒區首次發防寒服1件(南北溫區為短款,寒區、高寒區為長款),南北溫區使用年限8年,寒區、高寒區使用年限6年,期滿換發1件。
第十六條 鞋類
(一)單皮鞋。
首次發單皮鞋1雙,使用年限2年,期滿換發1雙。
(二)皮涼鞋。
熱區、亞熱區、南北溫區首次發皮涼鞋1雙,使用年限3年,期滿換發1雙。
寒區、高寒區長期從事戶外執法工作人員首次發皮涼鞋1雙,使用年限5年,期滿換發1雙。
(三)棉皮鞋、毛皮靴。
南北溫區首次發棉皮鞋1雙,使用年限4年,期滿換發1雙。
寒區、高寒區首次發毛皮靴1雙,使用年限6年,期滿換發1雙。
第十七條 標志類
(一)帽徽。
男士發大帽徽2枚,女士發大帽徽1枚、小帽徽1枚,損壞后交舊領新。
(二)臂章。
首次發臂章2副,損壞后交舊領新。
(三)肩章。
首次發硬肩章、軟肩章、套式肩章各2副,損壞后交舊領新。
(四)胸徽。
首次發硬、軟胸徽各2枚,損壞后交舊領新。
(五)胸號。
首次發硬、軟胸號各2枚,損壞后交舊領新。
(六)領帶。
首次發領帶1條,損壞后交舊領新。
(七)腰帶。
首次發腰帶2條,使用年限3年,期滿換發1條。
第五章 配發管理和監督
第十八條 首次配發時,各地應當按照本辦法規定的種類和標準配發制式服裝和標志。
第十九條 首次配發次年起,各地應當按照本辦法規定的種類和標準,根據著裝人員申請換發制式服裝和標志。著裝人員也可在個人年度定額內自主選配制式服裝,但須符合執法工作實際需要并滿足下列條件:
(一)僅限于選擇與自己性別和身材相符的制式服裝;
(二)鞋類每年度限選配一雙;
(三)防寒服每4年限選配一件。
第二十條 個人年度定額根據本辦法規定的配發種類、數量、使用年限、預算定額標準確定,包括分年度定額和年度平均定額兩種,具體由各地結合實際確定。
分年度定額根據當年應換發的制式服裝及標志數量和預算定額標準計算。第N年年度定額=Σ第N年應換發的制式服裝及標志數量×對應的預算定額。
年度平均定額根據全部配發種類、使用年限、預算定額標準計算。年度平均定額=Σ制式服裝及標志換發數量×對應的預算定額÷對應的使用年限。
個人年度定額余額指標可以結轉使用。
第二十一條 各地應當嚴格胸號標志管理,確保胸號與行政執法證件編號一致。
第二十二條 制式服裝和標志丟失、污損等影響正常執法工作的,按程序予以補發。因開展執法工作導致的,補發費用由單位負擔;因個人原因導致的,補發費用由個人負擔。
第二十三條 綜合行政執法人員辭職、調離或者被辭退、開除的,應當交回所有制式服裝和標志。綜合行政執法人員退休的,應當交回所有標志。
廢舊標志由各地組織統一回收處置。
第二十四條 相關單位和個人違反本辦法規定,有下列情形之一的,應當依法依規嚴肅追究相關責任人責任:
(一)超范圍、超標準配發制式服裝和標志;
(二)擅自改變制式服裝和標志式樣;
(三)自主選配時弄虛作假,超出實際工作需要;
(四)擅自贈送、出租、出借制式服裝和標志;
(五)不按規定穿著制式服裝、佩戴標志,儀容儀表不嚴肅,屢犯不改;
(六)其他違反本辦法規定的情形。
第六章 附 則
第二十五條 各省、自治區、直轄市司法行政、財政部門應當根據本辦法,制定本地區綜合行政執法制式服裝和標志管理實施辦法。
地方各級綜合行政執法部門可以根據工作需要,制定本部門制式服裝和標志具體管理規定,規范制作采購、配發領用、檔案管理等行為。
第二十六條 涉及整合生態環境保護、交通運輸、農業、文化市場、應急管理、市場監管等執法職能,在更大范圍實行跨領域跨部門綜合行政執法的,其制式服裝和標志管理可以參照本辦法執行。
第二十七條 本辦法由財政部、司法部負責解釋。
第二十八條 本辦法自發布之日起施行。《農業專職植物檢疫工作人員制服供應辦法》(〔1987〕農(農)字第32號)、《沿海和內陸邊境水域漁業執法人員制服供應辦法》和《內陸水域漁業執法人員制服供應辦法》(農漁發〔1996〕5號)、《工商行政管理人員制服管理和發放辦法》(工商人字〔1988〕第170號)、《食品藥品監督管理人員制式服裝及標志供應辦法》和《食品藥品監督管理人員制式服裝及標志式樣標準》(食藥監財〔2014〕15號)同時廢止。
綜合行政執法制式服裝和標志式樣




















綜合行政執法制式服裝和標志預算定額標準

綜合行政執法隊伍統一著裝氣候區域劃分表




財政部、司法部有關負責人就《綜合行政執法制式服裝和標志管理辦法》答記者問

▲點擊圖片,查看全文
近日,財政部、司法部有關負責人就《綜合行政執法制式服裝和標志管理辦法》(以下簡稱《辦法》)相關問題回答了記者的提問。
一、問:請介紹《辦法》出臺的背景。
答:《深化黨和國家機構改革方案》明確,深化行政執法體制改革,整合組建生態環境保護、交通運輸、農業、文化市場、市場監管5支綜合行政執法隊伍。2019年5月,國務院批準了財政部、司法部關于改進和規范統一著裝管理的相關政策,明確上述5支綜合行政執法隊伍實行統一著裝。2020年9月,中辦、國辦出臺關于深化應急管理綜合執法改革的意見,明確有關執法制式服裝、標志等按中央統一規定執行。
為改變過去著裝隊伍各自為政,自行制定著裝管理辦法,制服式樣和顏色五花八門的局面,增強著裝的統一性、規范性和辨識度,有必要加強制度頂層設計,從中央層面制定統一的著裝管理制度,從源頭上規范6支綜合行政執法隊伍著裝管理工作。為此,財政部、司法部會同生態環境部、交通運輸部、農業農村部、文化和旅游部、應急部、市場監管總局等部門,深入調研論證,廣泛聽取相關中央部門、地方人民政府和相關部門以及一線執法人員的意見建議,充分吸收公安、海關、城管等著裝隊伍好經驗好做法,形成了《辦法》,報經國務院同意后發布。在統一著裝歷史上,針對不同的執法部門,制定統一的著裝管理制度尚屬首次。
二、問:綜合行政執法隊伍作為新著裝的隊伍,《辦法》提出了哪些創新的管理措施?
答:隨著經濟社會發展,市場環境正在發生深刻變化,新業態新模式層出不窮,執法面臨的形勢與任務客觀上要求行政執法工作要與時俱進地作出適應和調整,相應地對著裝管理也提出了新要求。《辦法》本著統一規范、突出重點、面向一線、保障必需的原則,從執法工作實際出發,積極適應新形勢、新變化、新要求,提出了一系列務實可行的創新性舉措。
一是統一制服和標志式樣。6支綜合行政執法隊伍制服式樣完全統一,主體元素、標志規格以及布局完全統一,不同執法隊伍通過標志中的名稱和圖案加以區分,徹底解決長期以來不同執法部門著裝五花八門的問題,切實提高行政執法嚴肅性。
二是向一線執法人員傾斜。重點保障一線執法人員著裝,從是否履行行政執法職能、取得行政執法證件等方面,嚴格區分一線執法人員與行政辦公、人事財務等內勤人員,避免著裝中的“大鍋飯”現象。
三是改進著裝管理方式。采取按規定的種類、標準統一換發與個人在年度定額內自主選配相結合的管理方式,嚴格自主選配的管理規定,使之更加符合執法工作實際,避免福利化傾向。
四是實行財政全額保障。考慮到著裝的執法屬性,《辦法》積極響應一線執法人員呼聲,明確制服和標志所需經費由本級財政全額負擔,取消此前由個人負擔制服工料費30%的規定。
三、問:綜合行政執法隊伍涵蓋的執法門類比較多,人員構成比較復雜,對于哪些人能穿制服、哪些人不能穿,《辦法》是如何規定的?
答:過去,未經批準擅自著裝和違規擴大著裝范圍問題比較突出,老百姓對“大蓋帽滿天飛”現象意見很大。為此,《辦法》嚴格限定了著裝范圍,明確中央部門本級一律不著裝,地方各級綜合行政執法部門和國務院綜合行政執法主管部門派出的執法機構中,只有符合特定條件的人員才允許著裝,具體條件包括四個方面:
一是必須隸屬于主要履行行政處罰、行政強制、行政檢查等行政執法職能的綜合行政執法部門內設或所屬執法機構;
二是必須取得行政執法證件;
三是必須直接面向執法對象開展執法工作;
四是必須在編在職。上述條件相對于此前已經著裝的行政執法隊伍而言,是比較嚴格的。
此外,為順應綜合行政執法改革趨勢,增強適用性,《辦法》規定,涉及整合生態環境保護、交通運輸、農業、文化市場、應急管理、市場監管等執法職能,實行跨領域跨部門綜合行政執法的,其制服和標志管理可以參照執行。
四、問:相比于其他已經著裝的行政執法隊伍,綜合行政執法制服和標志的配發種類、標準等有何變化?
答:綜合行政執法制服和標志配發種類包括帽類、服裝類、鞋類、標志類等4大類18小類,與其他已經著裝的行政執法隊伍大體相當。同時,結合一線執法人員的意見,《辦法》對制服品種配置進行了適當優化,增加了皮鞋、腰帶等品種,取消了不實用的領帶夾、領花等品種。
配發標準方面,將全國劃分為熱區、亞熱區、南溫區、北溫區、寒區、高寒區等6個氣候區域,不同氣候區域實行不同的首發數量、使用年限和換發數量。根據一線執法人員反映的制服穿著頻率、損耗速度等情況,減少了大檐帽、常服配發數量,適當調整執勤服、皮涼鞋等使用年限,使配發標準更符合執法工作實際。
五、問:執法形象關乎國家權威。《辦法》如何確保統一的綜合行政執法制服和標志能夠落地執行、不走樣?
答:綜合行政執法涉及的執法領域多、執法隊伍和人員數量龐大,不同執法隊伍之間,以及同一執法隊伍不同地區之間要保持制服和標志式樣、顏色完全統一,難度很大。為確保將統一的制式貫徹到底,樹立整齊劃一的綜合行政執法形象,維護執法權威,主要采取了以下措施:
一是執行統一的式樣。制定了統一的綜合行政執法隊伍制服的式樣和顏色,并制作了綜合行政執法制式服裝和標志式樣圖冊。式樣圖冊隨《辦法》一并發布,作為各地制作制服的依據。
二是執行統一的技術規范。委托第三方專業機構擬訂制服和標志技術規范,細化量化材質、面料、顏色、工藝等各項技術指標,并組織行業專家進行評審論證,形成統一、科學、通用的制作標準。
三是統一制作實物樣本。將樣衣和面料樣塊等實物與式樣圖冊、技術規范一并用于采購、制作制服。
四是實行集中統一采購。《辦法》規定,制服和標志的采購,原則上由省級及以上綜合行政執法部門按照政府采購有關規定組織實施。避免分散采購帶來的議價能力弱、供應商資質參差不齊等問題,進而影響制服質量和式樣。
六、問:執法風紀問題一直以來是社會熱點、老百姓的痛點。《辦法》在加強綜合行政執法隊伍執法風紀方面規定了哪些具體措施?
答:執法人員是國家工作人員,著制式服裝依法開展執法工作代表的是黨和政府形象,行使的是人民賦予的權力,必須嚴格依法行政,自覺接受監督。《辦法》對著裝行為進行了規范和約束,要求各地督促綜合行政執法人員規范穿著制服、佩戴標志,嚴肅儀容儀表及執法風紀。《辦法》還要求地方各級綜合行政執法部門根據工作需要,制定本部門制服和標志具體管理規定,規范制作采購、配發領用、檔案管理等行為。
對相關單位和個人違反規定,有下列情形之一的,《辦法》要求依法依規嚴肅追究相關責任人責任:
一是超范圍、超標準配發制服和標志;
二是擅自改變制服和標志式樣;
三是自主選配時弄虛作假,超出實際工作需要;
四是擅自贈送、出租、出借制服和標志;
五是不按規定穿著制服、佩戴標志,儀容儀表不嚴肅,屢犯不改;
六是其他違反《辦法》規定的情形。
七、問:在當前財政形勢下,《辦法》是如何體現厲行節約要求的?
答:政府過“緊日子”,目的是讓人民群眾過好日子。《辦法》制定過程中,嚴格落實過“緊日子”要求,從質和量兩方面下功夫,在切實保障執法工作實際需要的同時,堅持厲行節約、精打細算,堅決杜絕鋪張浪費。具體措施是:
減少配發品種、降低配發標準、壓縮預算定額。如,將具有禮服功能、不適合現場執法穿著的春秋常服和冬常服,合并為一套常服,取消了不實用的領帶夾、領花等品種;
綜合考慮氣候特點、穿著頻率、損耗速度等情況,適當減少大檐帽、卷檐帽的首發數量,明確熱區亞熱區不配發防寒帽,嚴格限定寒區高寒區配發皮涼鞋的條件,適當延長皮涼鞋、毛皮靴的使用年限等;
制服面料的選擇上,以盡量滿足舒適、挺括、吸汗排汗、防靜電等基本功能需求為主,不追求高標準、高品質;
確定預算定額標準時,委托第三方進行評審論證,通過廣泛調研、貨比三家、科學論證,擠出價格中的“水分”,最大限度地壓縮成本。初步測算,實施《辦法》原則上不會增加地方財政負擔。
八、《辦法》發布后具體組織實施工作如何安排?
答:根據著裝工作安排,生態環境部等6家綜合行政執法主管部門分別牽頭負責本系統的著裝具體組織實施工作,配發制服和標志所需經費由各級政府納入本級預算管理,列入綜合行政執法部門的部門預算。財政部、司法部將加強統一著裝工作統籌協調和監督指導。
為確保順利實施,《辦法》發布前,已要求主管部門同步開展準備工作,加強對地方的指導和協調,與2021年預算編制等工作保持銜接。對著裝日期不作統一規定,由各主管部門根據本系統工作實際確定。主要考慮是,6個系統著裝人員規模相差懸殊,執法機構設置情況不盡相同,管理要求也有所不同;同時,根據《辦法》規定,制服采購可由中央部門統一實施,也可由各省級部門分別實施,具體采取何種方式由各系統自己決定,不同方式所需時間也不一樣。

來源:財政部、湖北應急管理
▼
精彩回顧
▼
●人物風采 | 2020年度“申城最美應急管理工作者”風采展示暨線上投票評選活動開始了~~~請您來參與●周年回眸 | 上海市應急管理局成立兩周年回眸●在線訪談 | 加強應急管理 筑牢防災減災救災的人民防線
原標題:《【關注】應急管理適用!綜合行政執法制式服裝和標志來了》
城管執法服,城管制服,城管服裝,綜合執法制服,綜合執法服裝,城管制服廠家,六部門制服,生態環境保護制服,農業制服,文化市場制服,市場監管制服,交通運輸制服,應急管理制服,標志服,標志服裝廠家,